24小時服務熱線
0818-2220006
達州市惠泉污水處理公司
|
無障礙瀏覽
搜索
首頁
集團概況
公司簡介
組織架構
集團領導
公司榮譽
營業網點
聯系我們
新聞中心
集團動態
最新公告
專題專欄
水蓮花紅
黨建動態
結對聯創
水務先鋒
營銷服務
辦事指南
用水指南
水價縱橫
抄收到戶
表格下載
廉潔水務
廉潔文化
工作動態
法規制度
基層動態
基層動態
青年園地
企業文化
新聞中心
集團動態
最新公告
專題專欄
首頁
>
新聞中心
>
最新公告
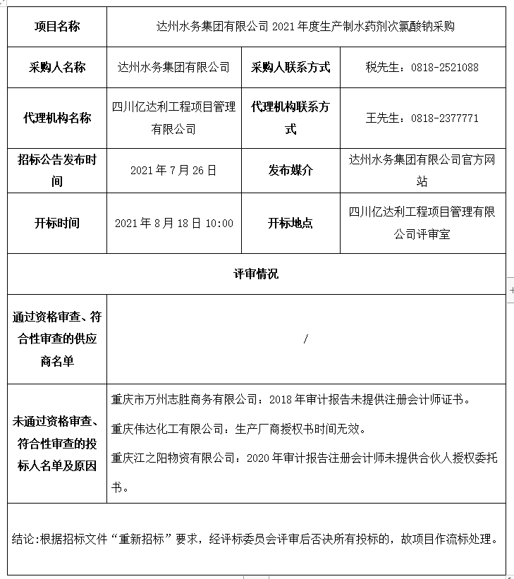
2021年度生產制水藥劑次氯酸鈉采購項目流標公告
發布時間:
2021-08-19
點擊數:
上一篇:
達州水務集團有限公司2021年度公開招聘筆試公告
下一篇:
邦泰天著二次供水加壓設備采購安裝項目中標公告
新聞中心
2021年度生產制水藥劑次氯酸鈉采購項目流標公告
2021-08-19
www.622hh.com